致全校师生的一封信
亲爱的老师、同学们:
近期新型冠状病毒感染的肺炎疫情爆发,我们每个人都是疫情防控的参与者。无论我们身在何处,都无时无刻感受着疫情给我们带来的心理压力,这可能诱发心理不适。疫情无情,人有情,面对疫情,要保持良好的心态,坚定信念,共同做好疫情防控!在此期间,我校心理中心将积极行动,不定期发送相关防控资讯。给大家分享抵抗新型冠状病毒心理防护的相关资源。
在此,心理中心整理了心理自助建议指南,希望能够帮助大家做好心理调适,更好地享受居家时光,放下过度担忧,让我们守望相助。
1.面对疫情,我们可能会有的反应:
认知:注意力不集中,记忆力下降,对身体各种感觉特别关注,并将身体的各种不舒服与“疫情”联系起来。
情绪:对“疫情”无法控制的紧张、担心、焦虑、恐惧;情绪容易烦躁,容易激惹;对“疫情”信息感到愤怒。
行为:逃避、回避一些信息或者场景,反复去查看疫情的进展消息,测量体温,行为冲动,减少社交等。
躯体:食欲差,恶心,腹部不适,腹泻,尿频,出汗,肌肉紧张及发抖,双腿乏力,头痛,胸痛,胸闷,手足无措,坐立不安;睡眠差( 入睡困难、睡眠浅、早醒、多梦且多噩梦);甚至出现血压、体温升高等情况。
2.被隔离了,我可能会有的反应:
认知:记忆力,注意力下降;灾难化;否认疾病;对生病、对社会觉得不公平。
情绪:突然到来的人身自由限制,造成慌张、不知所措;担心自己的身体情况、恐惧死亡;抱怨、愤怒;感到沮丧、孤独、被抛弃。
行为:对身体过分关注;反复要求医学检查;服用大量药物;依赖家人、医生;冲动行为。
躯体:原有症状加重,失眠,食欲不振等。
3.对疫情过度反应的危害:
对疫情过度关注带来的心理压力不仅会影响我们的正常生活,还会直接影响自身免疫能力。如果我们长期处于应激下或是遇到了重大应激,我们的免疫系统就会衰竭或崩溃。一旦身体的防护系统被击垮,我们就更容易感染疾病,或者加重已有的疾病症状,甚至引发其他感染性疾病或自身免疫性疾病。
4.需要重视心理防护。
良好的心态可以改善人的气血循环,而焦虑紧张、恐惧担忧的心态会让我们机体局部气血不畅,反而会使得疾病加重。无论得病与否,保持良好的心态都极其重要。
因此,我们既需要重视新型冠状病毒疫情的严峻性,在行为上严肃对待,做好自我防护,同时也要主动调适自己的心态,提升自己的免疫力,让阳光心态来为自己保驾护航。
5.居家期间,如何帮助自己和家人?
首先,减少感染风险:
(1)保持正常饮食与作息,营养均衡,多喝水。
(2)适当进行身体锻炼,增强身体免疫力。。
(3)培养良好卫生习惯,保持室内通风、保暖。
(4)做好自我防护,学习自我检测,发现身体不适及时就医。
(5)规律作息,不熬夜,保证睡眠充足。
其次,缓解焦虑情绪:
香熏——很多精油都有放松,舒缓情绪的作用。比如熏衣草精油中的乙酸沉香酯能安抚神经系统,降低肾上腺素,抗焦虑,减轻压力,对失眠也有帮助。
音乐——舒缓的音乐可以让身体和情绪放松,提高我们的积极情绪,避免因神经紧张失调而导致慢性疾病的产生。
整理房间——可以给自己的房间来个大清理。这会促使大脑释放多巴胺,让我们快乐起来。
唱歌——不仅能让人心情愉快,而且还能增强身体的免疫能力,增加肺活量,提高呼吸功能。
泡澡——泡澡的过程中大脑内的β-内啡肽分泌明显增多,可以舒缓疲劳,放松身心,让人心情愉悦。
沟通交流——我们可以通过电话、短信、微信或视频等方式加强与亲友的交流。尽可能找谈得来的人交流。与人交流即是释放,是最有效的舒缓情绪方式,也是最重要的维持情感联结方式。
和家人一起做事情——不能出门,正好给我们与家人増迸沟通、加强情感联结的机会。我们可以陪伴父母,一起聊天、做家努,学习新型肺炎应对方式;我们可以陪伴孩子,一起学习、做功课、做亲子游戏,关心孩子健康,教会孩子应对新型肺炎的方式;若家人出現疑似症状,不慌张,不歧视,在做好自我保护的前提下,照顾家人,给予家人信心和安慰。
除此之外,书法、阅读、养花草、绘画,都可以让人安静的与自己在一起,放松身心,不被外界所扰乱。
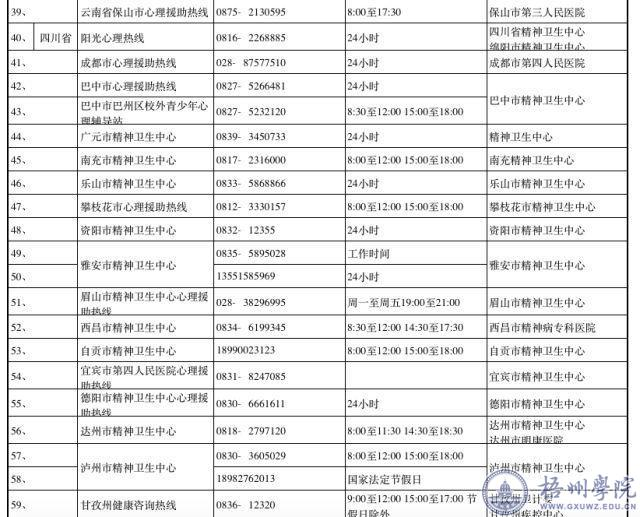
希望我们能够做到张弛有度,积极自我调适,及时化解恐慌、焦虑情绪,保持自信、阳光心态。如有心理困惑,可拨打全国新冠肺炎心理支持热线4001-888-976,或附表列表中各省市心理援助热线。




最后,祝老师,同学们平安健康!